Portfolio

Live Professional Development Project

Here are some mockups of social media promotions I mocked up for the professional development live project we did for Superfi

I was the marketing manager, which meant I had to gather information about the electronics e-commerce industry and produce refined research to my team to give the direction and scope of the products developed. I produced the marketing portion of the project’s business plan to improve Superfi’s online presence. I covered analysis of Superfi and their competitors in regards to their position in the market and the current state of their web presence, with research and suggestions for improvement. Part of the role was to produce a breakdown of all team members, their performance, contribution and responsibilities.

Web and Mobile E-commerce Project

I developed am e-commerce site, similar to Amazon, using Java, HTML and CSS

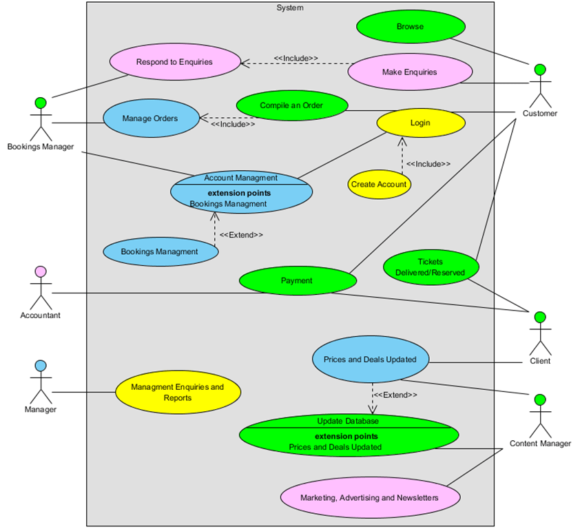
Information Systems Database Development Project

Team co-ordinator and analyst, the team created a ticket sales site similar to Ticketmaster, using PHP, HTML and CSS, connected to a database. There was heavy analysis of the competitors, the requirements and the database design.